Comprehensive Training

關鍵詞:大(da)(da)學(xue)(xue)生(sheng)(sheng)創業(ye)模擬實(shi)訓實(shi)戰教學(xue)(xue)平(ping)臺 大(da)(da)學(xue)(xue)生(sheng)(sheng)創業(ye)實(shi)訓教學(xue)(xue)軟(ruan)件 大(da)(da)學(xue)(xue)生(sheng)(sheng)創業(ye)實(shi)訓教學(xue)(xue)系統(tong) 大(da)(da)學(xue)(xue)生(sheng)(sheng)創業(ye)實(shi)訓室解決(jue)方案
大(da)(da)學(xue)(xue)生(sheng)創(chuang)業(ye)主要是在(zai)校大(da)(da)學(xue)(xue)生(sheng)和大(da)(da)學(xue)(xue)畢(bi)業(ye)生(sheng)群體組成(cheng),近年(nian)來大(da)(da)學(xue)(xue)生(sheng)創(chuang)業(ye)問題越來越受社會(hui)的(de)關注,因(yin)為大(da)(da)學(xue)(xue)生(sheng)屬于(yu)高級知識人群,并且經過多年(nian)的(de)教育以及背負著社會(hui)的(de)種(zhong)種(zhong)期望,在(zai)社會(hui)經濟繁榮發展的(de)同時,大(da)(da)學(xue)(xue)生(sheng)創(chuang)業(ye)也(ye)成(cheng)為大(da)(da)學(xue)(xue)生(sheng)就業(ye)之外的(de)新興的(de)現象(xiang)。
大學(xue)(xue)生(sheng)創(chuang)業群體主(zhu)要由在校(xiao)大學(xue)(xue)生(sheng)和畢業生(sheng)組(zu)成(cheng),由于大學(xue)(xue)擴招引起大學(xue)(xue)生(sheng)就(jiu)(jiu)業等一(yi)系列(lie)問題,一(yi)部(bu)分大學(xue)(xue)生(sheng)通過(guo)創(chuang)業形式實現就(jiu)(jiu)業,這部(bu)分大學(xue)(xue)生(sheng)具有高知識(shi)高學(xue)(xue)歷的(de)特點(dian),但是由于大學(xue)(xue)生(sheng)缺乏相對應的(de)社(she)會(hui)經驗,所以需要全社(she)會(hui)的(de)關注和幫(bang)助。
根(gen)據人(ren)力資源和社會保障部的最新統計,2007年-2008年的就(jiu)業狀況很不理想。所以(yi)好多大學生都選擇創業。
大學(xue)(xue)生(sheng)(sheng)(sheng)創(chuang)業(ye)逐(zhu)漸被社會所(suo)承認(ren)和接受,同(tong)時也(ye)肩負著提(ti)高大學(xue)(xue)生(sheng)(sheng)(sheng)畢(bi)業(ye)就業(ye)率和社會穩定等的歷史使命。在高校擴招之(zhi)后(hou)越來越多大學(xue)(xue)生(sheng)(sheng)(sheng)走出校門的同(tong)時,大學(xue)(xue)生(sheng)(sheng)(sheng)創(chuang)業(ye)就成為(wei)了大學(xue)(xue)生(sheng)(sheng)(sheng)就業(ye)之(zhi)外的一(yi)個(ge)社會新問題(ti)。
思沃大學(xue)生(sheng)創業(ye)模(mo)擬(ni)實(shi)訓(xun)系統是一款(kuan)重點將(jiang)理論和(he)實(shi)踐、案例分(fen)析相結合(he)的模(mo)擬(ni)實(shi)訓(xun)實(shi)戰平(ping)臺教學(xue)軟件。為滿足高校的教學(xue)需求,本公司提供創業(ye)實(shi)訓(xun)室解決方案。
用戶對(dui)象:本(ben)教學軟件適用于(yu)各專業(ye)(ye)大學生創業(ye)(ye)的模擬實訓。
軟件教學(xue)方(fang)式:理論學(xue)習與(yu)案例(li)實踐相結合,將實驗考(kao)核與(yu)教學(xue)考(kao)核系統相結合。
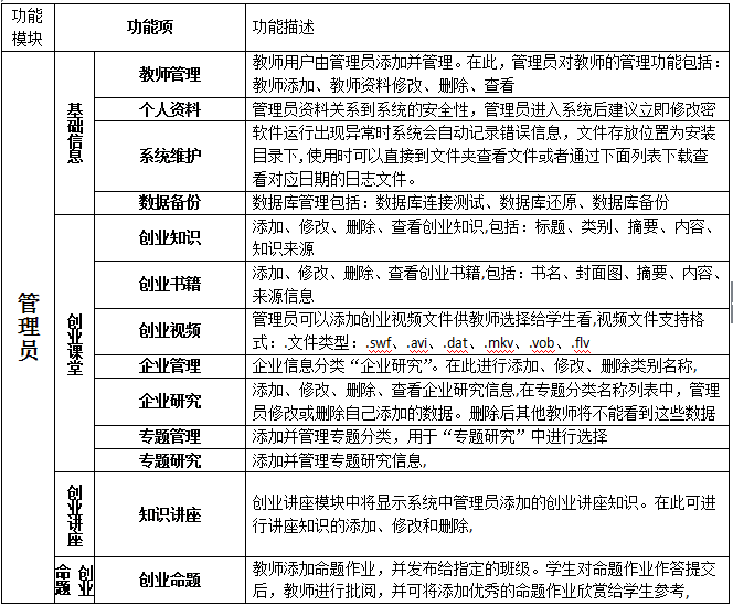
軟件的(de)(de)功能概述:軟件分管理(li)員(yuan)、教師(shi)和(he)學生(sheng)三個用戶(hu)角色(se)。管理(li)員(yuan)負責(ze)對教師(shi)的(de)(de)添加(jia)管理(li)及(ji)基礎(chu)數據的(de)(de)添加(jia)。教師(shi)負責(ze)對學生(sheng)的(de)(de)管理(li)以及(ji)對實(shi)驗的(de)(de)總體掌控。
學生端模擬現實創業的步驟(zou)及相(xiang)關流程進行創業實驗。
學生端(duan)模擬現實創(chuang)業(ye)的步(bu)驟及(ji)相關流(liu)程(cheng)進行創(chuang)業(ye)實驗。
思沃大(da)(da)學(xue)(xue)(xue)生(sheng)創(chuang)(chuang)(chuang)(chuang)(chuang)(chuang)業(ye)(ye)模擬(ni)(ni)實(shi)訓平臺系統(tong)(tong)(tong)從大(da)(da)學(xue)(xue)(xue)生(sheng)創(chuang)(chuang)(chuang)(chuang)(chuang)(chuang)業(ye)(ye)的(de)(de)現狀分析,將創(chuang)(chuang)(chuang)(chuang)(chuang)(chuang)業(ye)(ye)教(jiao)育的(de)(de)內(nei)容以(yi)及因素(su)滲透在(zai)(zai)專業(ye)(ye)實(shi)踐(jian)教(jiao)學(xue)(xue)(xue)中(zhong),并(bing)根(gen)據創(chuang)(chuang)(chuang)(chuang)(chuang)(chuang)業(ye)(ye)教(jiao)育的(de)(de)目(mu)標及內(nei)容設置較(jiao)完善的(de)(de)創(chuang)(chuang)(chuang)(chuang)(chuang)(chuang)業(ye)(ye)實(shi)踐(jian)體系。軟件模擬(ni)(ni)交(jiao)互思想,采(cai)用國際先進的(de)(de)計(ji)算機仿真技術(shu),仿真模擬(ni)(ni)虛擬(ni)(ni)市場環境、市場調查以(yi)及整個市場競(jing)爭(zheng)結(jie)構。學(xue)(xue)(xue)生(sheng)通過(guo)軟件學(xue)(xue)(xue)習創(chuang)(chuang)(chuang)(chuang)(chuang)(chuang)業(ye)(ye)心理(li)學(xue)(xue)(xue)、創(chuang)(chuang)(chuang)(chuang)(chuang)(chuang)業(ye)(ye)講堂、網上創(chuang)(chuang)(chuang)(chuang)(chuang)(chuang)業(ye)(ye)、創(chuang)(chuang)(chuang)(chuang)(chuang)(chuang)業(ye)(ye)準備(bei)等創(chuang)(chuang)(chuang)(chuang)(chuang)(chuang)業(ye)(ye)知識(shi)(shi),撰寫一(yi)份(fen)創(chuang)(chuang)(chuang)(chuang)(chuang)(chuang)業(ye)(ye)計(ji)劃書(shu),投入到(dao)創(chuang)(chuang)(chuang)(chuang)(chuang)(chuang)業(ye)(ye)實(shi)戰(zhan)中(zhong)。創(chuang)(chuang)(chuang)(chuang)(chuang)(chuang)業(ye)(ye)實(shi)戰(zhan)分為公司(si)注冊和實(shi)戰(zhan)運(yun)營。公司(si)注冊采(cai)用Flash動畫(hua)模式,模擬(ni)(ni)公司(si)注冊的(de)(de)整個流程。實(shi)戰(zhan)運(yun)營是整個系統(tong)(tong)(tong)的(de)(de)主(zhu)體,將全(quan)國分為七(qi)個區(qu)域:東北地(di)區(qu)、華北地(di)區(qu)、西(xi)北地(di)區(qu)、華東地(di)區(qu)、西(xi)南(nan)地(di)區(qu)、華中(zhong)地(di)區(qu)、華南(nan)地(di)區(qu)。系統(tong)(tong)(tong)模擬(ni)(ni)公司(si)內(nei)部與外(wai)在(zai)(zai)市場之間(jian)的(de)(de)矛盾,創(chuang)(chuang)(chuang)(chuang)(chuang)(chuang)業(ye)(ye)者通過(guo)各種調查、決(jue)策解決(jue)企業(ye)(ye)市場運(yun)營過(guo)程中(zhong)可能遇到(dao)的(de)(de)各種情況(kuang)。在(zai)(zai)區(qu)域需求飽和后擴大(da)(da)市場,對其中(zhong)出(chu)現的(de)(de)問題和運(yun)營結(jie)果進行分析與評(ping)估(gu),培養大(da)(da)學(xue)(xue)(xue)生(sheng)正確的(de)(de)人生(sheng)觀、價(jia)值(zhi)觀、就業(ye)(ye)觀,提(ti)高大(da)(da)學(xue)(xue)(xue)生(sheng)勇于(yu)創(chuang)(chuang)(chuang)(chuang)(chuang)(chuang)業(ye)(ye)的(de)(de)精神,讓(rang)大(da)(da)學(xue)(xue)(xue)生(sheng)有良好(hao)的(de)(de)創(chuang)(chuang)(chuang)(chuang)(chuang)(chuang)業(ye)(ye)意識(shi)(shi),增強(qiang)大(da)(da)學(xue)(xue)(xue)生(sheng)自主(zhu)創(chuang)(chuang)(chuang)(chuang)(chuang)(chuang)業(ye)(ye)能力。
本(ben)教學系統主要功能(neng)特色(se):
1、以LASH動(dong)畫形(xing)式模(mo)擬公司(si)工商注冊(ce)流程。公司(si)基本信(xin)(xin)息包括公司(si)名(ming)稱(cheng),年份,品(pin)(pin)牌(pai)、商標、所在區域(yu)、擴(kuo)張區域(yu)、流動(dong)資(zi)金、風險(xian)投(tou)資(zi)、投(tou)資(zi)情況(kuang)、融資(zi)情況(kuang)、信(xin)(xin)用等(deng)級(ji)、品(pin)(pin)牌(pai)知名(ming)度(du)、倉庫(ku)信(xin)(xin)息(面積/最大存量/單位管(guan)理費)、產(chan)品(pin)(pin)庫(ku)存(每一種(zhong)產(chan)品(pin)(pin)的(de)(de)(de)庫(ku)存數量)、當(dang)前季度(du)的(de)(de)(de)訂(ding)單執行情況(kuang)(總訂(ding)單/已執行)、自建店數量、當(dang)前正在提供的(de)(de)(de)服務、技(ji)術(shu)研發情況(kuang)(已研發的(de)(de)(de)技(ji)術(shu)/研發時(shi)間[哪年哪季度(du)])、生(sheng)產(chan)線(生(sheng)產(chan)線名(ming)稱(cheng)/檔次)、公司(si)員工(管(guan)理層人數/生(sheng)產(chan)線工人人數)等(deng)等(deng)。
2、包含(han)創(chuang)(chuang)(chuang)(chuang)業(ye)(ye)理論知(zhi)識的學習和創(chuang)(chuang)(chuang)(chuang)業(ye)(ye)實(shi)戰(zhan)訓練。創(chuang)(chuang)(chuang)(chuang)業(ye)(ye)理論知(zhi)識包括測評系統、創(chuang)(chuang)(chuang)(chuang)業(ye)(ye)課堂、創(chuang)(chuang)(chuang)(chuang)業(ye)(ye)講談(tan)、創(chuang)(chuang)(chuang)(chuang)業(ye)(ye)命題、創(chuang)(chuang)(chuang)(chuang)業(ye)(ye)計劃書、法規(gui)知(zhi)識、網上創(chuang)(chuang)(chuang)(chuang)業(ye)(ye)、創(chuang)(chuang)(chuang)(chuang)業(ye)(ye)準備(bei)、創(chuang)(chuang)(chuang)(chuang)業(ye)(ye)論壇。創(chuang)(chuang)(chuang)(chuang)業(ye)(ye)實(shi)戰(zhan)訓練包含(han)選擇行業(ye)(ye)、注冊(ce)公司、人員(yuan)招聘、產(chan)品戰(zhan)略(lve)策劃、產(chan)品生產(chan)、渠道銷(xiao)(xiao)售、促銷(xiao)(xiao)、備(bei)貨(huo)運送等內容(rong)。
3、企業(ye)經營管(guan)理(li):了解企業(ye)實時狀況、工(gong)商行政事務處理(li)、人(ren)員招聘、工(gong)資福(fu)利(li)、公司制度、員工(gong)培訓、人(ren)員流(liu)動等(deng)人(ren)事管(guan)理(li)策略(lve)
4、企業(ye)投(tou)融資(zi)(zi)(zi)(zi)管理:系統必須含有投(tou)融資(zi)(zi)(zi)(zi)模塊(kuai),了解操作企業(ye)的基本投(tou)資(zi)(zi)(zi)(zi)和融資(zi)(zi)(zi)(zi)手(shou)段,模塊(kuai)包(bao)括:銀(yin)行(xing)(xing)存款、銀(yin)行(xing)(xing)貸款、企業(ye)間借貸、民間借貸、私幕股權。另外還含有風險投(tou)資(zi)(zi)(zi)(zi)模塊(kuai),在(zai)審核計劃書后做(zuo)出評價和評分,由教(jiao)師(shi)設置是否(fou)給予(yu)風險投(tou)資(zi)(zi)(zi)(zi),以及金(jin)(jin)額。設置后系統自(zi)動給相應企業(ye)發(fa)送(song)反饋信息,接(jie)受并給予(yu)風投(tou)的企業(ye)前(qian)來(lai)簽(qian)訂(ding)風投(tou)協議領取風投(tou)資(zi)(zi)(zi)(zi)金(jin)(jin)
5、系統具有(you)自動(dong)計(ji)分和手(shou)動(dong)評分功能。自動(dong)計(ji)分以各方面排(pai)(pai)(pai)名的(de)形式,包括資(zi)金(jin)排(pai)(pai)(pai)名、銷售排(pai)(pai)(pai)名、知名度排(pai)(pai)(pai)名、利(li)潤排(pai)(pai)(pai)名、投資(zi)收益排(pai)(pai)(pai)名、廣(guang)告設計(ji)排(pai)(pai)(pai)名、市場占有(you)率排(pai)(pai)(pai)名、美譽(yu)度排(pai)(pai)(pai)名、投融資(zi)收益排(pai)(pai)(pai)名、累計(ji)繳(jiao)稅排(pai)(pai)(pai)名、綜合(he)排(pai)(pai)(pai)名等。教(jiao)師可以批閱學生所提交的(de)計(ji)劃書、廣(guang)告設計(ji)、市場調查分析、公司(si)制(zhi)度等。
6、系統提供超(chao)過十個行(xing)業的相關(guan)參(can)數(shu)(shu)(shu)(shu)(消(xiao)費(fei)者(zhe)(zhe)(zhe)特征(zheng)、 類(lei)(lei)(lei)別(bie) 、消(xiao)費(fei)者(zhe)(zhe)(zhe)特征(zheng)、消(xiao)費(fei)者(zhe)(zhe)(zhe)構成參(can)數(shu)(shu)(shu)(shu)、消(xiao)費(fei)者(zhe)(zhe)(zhe)偏好參(can)數(shu)(shu)(shu)(shu)、產(chan)(chan)品(pin)屬(shu)性(xing)(xing)類(lei)(lei)(lei)別(bie)、產(chan)(chan)品(pin)屬(shu)性(xing)(xing)類(lei)(lei)(lei)別(bie)參(can)數(shu)(shu)(shu)(shu)、產(chan)(chan)品(pin)屬(shu)性(xing)(xing)、產(chan)(chan)品(pin)屬(shu)性(xing)(xing)參(can)數(shu)(shu)(shu)(shu)、生(sheng)產(chan)(chan)線類(lei)(lei)(lei)型(xing)(xing)、生(sheng)產(chan)(chan)線類(lei)(lei)(lei)型(xing)(xing) 參(can)數(shu)(shu)(shu)(shu)、行(xing)業參(can)數(shu)(shu)(shu)(shu) 、運行(xing)參(can)數(shu)(shu)(shu)(shu)、區(qu)域參(can)數(shu)(shu)(shu)(shu) 、購買(mai)參(can)數(shu)(shu)(shu)(shu) 、經濟參(can)數(shu)(shu)(shu)(shu)、渠(qu)道類(lei)(lei)(lei)型(xing)(xing)、渠(qu)道參(can)數(shu)(shu)(shu)(shu)、促銷類(lei)(lei)(lei)型(xing)(xing)、促銷參(can)數(shu)(shu)(shu)(shu)、廣(guang)告規格、廣(guang)告媒(mei)體、廣(guang)告參(can)數(shu)(shu)(shu)(shu)、服務(wu)類(lei)(lei)(lei)型(xing)(xing)、服務(wu)參(can)數(shu)(shu)(shu)(shu)、市場調查參(can)數(shu)(shu)(shu)(shu)、宏觀社會信息(xi)(xi)、行(xing)業動態信息(xi)(xi)、背景案例信息(xi)(xi))。